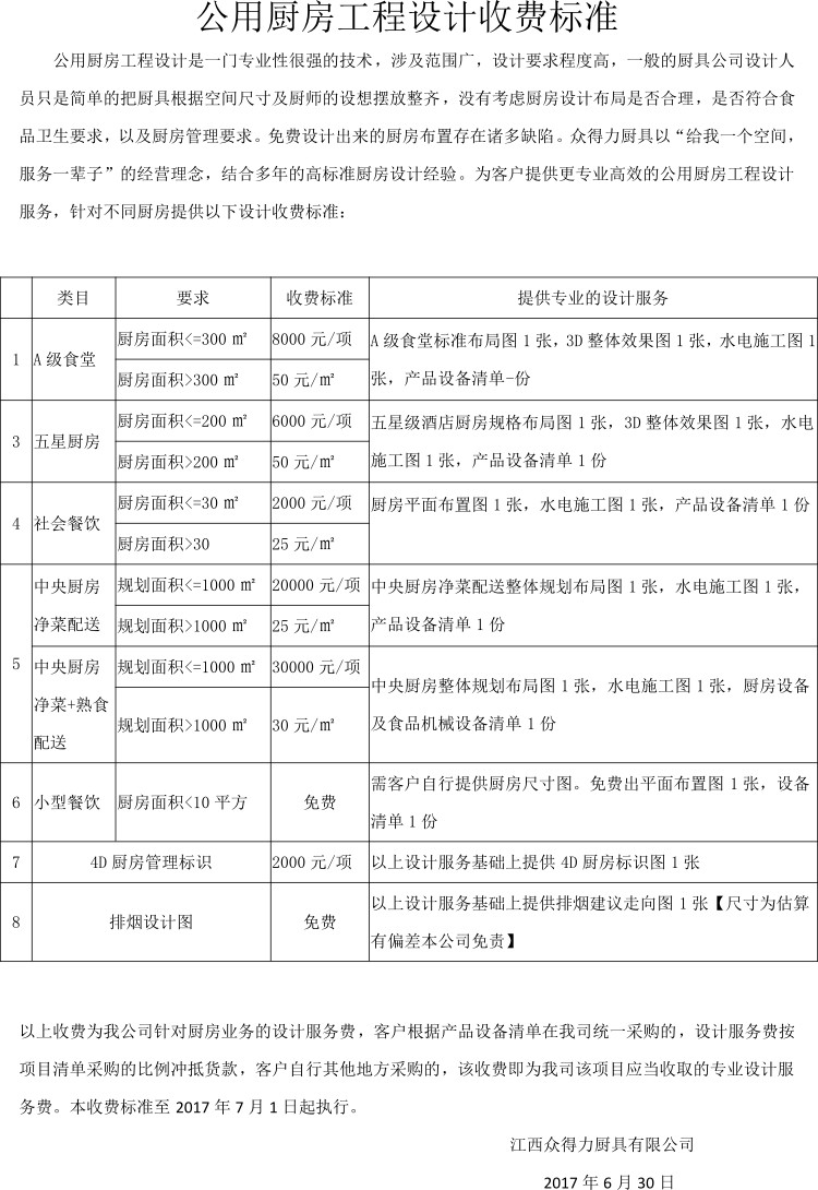
公用廚房工程設計收費標準
公用廚房工程設計是一門專業性很強的技術,涉及范圍廣,設計要求程度高,一般的廚具公司設計人員只是簡單的把廚具根據空間尺寸及廚師的設想擺放整齊,沒有考慮廚房設計布局是否合理,是否符合食品衛生要求,以及廚房管理要求。免費設計出來的廚房布置存在諸多缺陷。眾得力廚具以“給我一個空間,服務一輩子”的經營理念,結合多年的高標準廚房設計經驗。為客戶提供更專業高效的公用廚房工程設計服務,針對不同廚房提供以下設計收費標準:
補充說明:
江西眾得力廚具有限公司擁有專業的廚房設計團隊,為客戶提供A級食堂整體規劃布局,中央廚房整體規劃布局,星級酒店廚房規劃布局,及各種社會餐飲廚房,結合現代話4D的廚房管理模式和6常規廚房管理機制,根據公用廚房專業標準設計。讓您的管理效率翻倍,出菜品效率翻倍!
提供以下收費標準:
一、A級食堂:
【廚房面積<=300㎡】設計收費標準:8000元/項;
【廚房面積>300㎡】 設計收費標準:50元/㎡*廚房實際面積;
提供A級食堂廚房平面布置圖1張、3D廚房整體效果圖1張、配套食堂廚房施工水電布置圖1張、該項目對應的廚房設備采購清單1份。
二、5星級酒店:
【廚房面積<=200㎡】設計收費標準:6000元/項;
【廚房面積>200㎡】 設計收費標準:50元/㎡*廚房實際面積;
提供五星級酒店標準廚房平面布置圖1張、3D廚房整體效果圖1張、配套廚房施工水電布置圖1張、該項目對應的廚房設備采購清單1份。
三、中央廚房
【凈菜配送規劃面積<=1000㎡】設計收費標準:20000元/項;
【凈菜配送規劃面積>1000㎡】 設計收費標準:50元/㎡*規劃實際面積;
【凈菜+熟食配送規劃面積>1000㎡】 設計收費標準:30000元/項;
【凈菜+熟食配送規劃面積>1000㎡】 設計收費標準:80元/㎡*規劃實際面積;
根據客戶規劃區域劃分,中央廚房配送設計加工流水線、及熟食配送區廚房平面布置圖、3D廚房整體效果圖1張、配套整體施工水電布置圖1張、該項目對應的廚房設備及食品機械采購清單1份。
四、其他類型的社會餐飲:排擋、其他星級酒店、飯店、茶餐廳、各式主圖餐廳等
【廚房面積<=50㎡】設計收費標準:2000元/項
【廚房面積>50㎡】 設計收費標準:25元/㎡*廚房實際面積
根據客戶需求提供公用廚房平面布置圖1張、廚房水電施工圖1張、廚房設備采購清單1份;
以上類型客戶,均可免費為提供排煙走向設計圖【尺寸未經現場測量及環境復雜,略有偏差本公司免責】,凡需要增加4D廚房管理標識的,另加2000元,為客戶提供一份廚房整體4D標識圖。
以上設計收費,客戶可自行其他公司統一采購,凡廚房設備清單在我公司一站式采購的,設計服務費可按比例抵扣貨款。在我司一站式采購廚房設備,即免以上設計服務費。
- 上一篇:眾得力廚具七夕‘巽寮灣’戶外拓展旅游活動 2017/9/7
- 下一篇:星級酒店大型酒席餐飲廚房用涼菜間的設計-商用廚房方案解決者 2017/6/5
